051-9271427
info.mod.gov.pk
Ministry Of Defence
Government of Pakistan
Home
About Us
Vision
Senior Management
What We Do
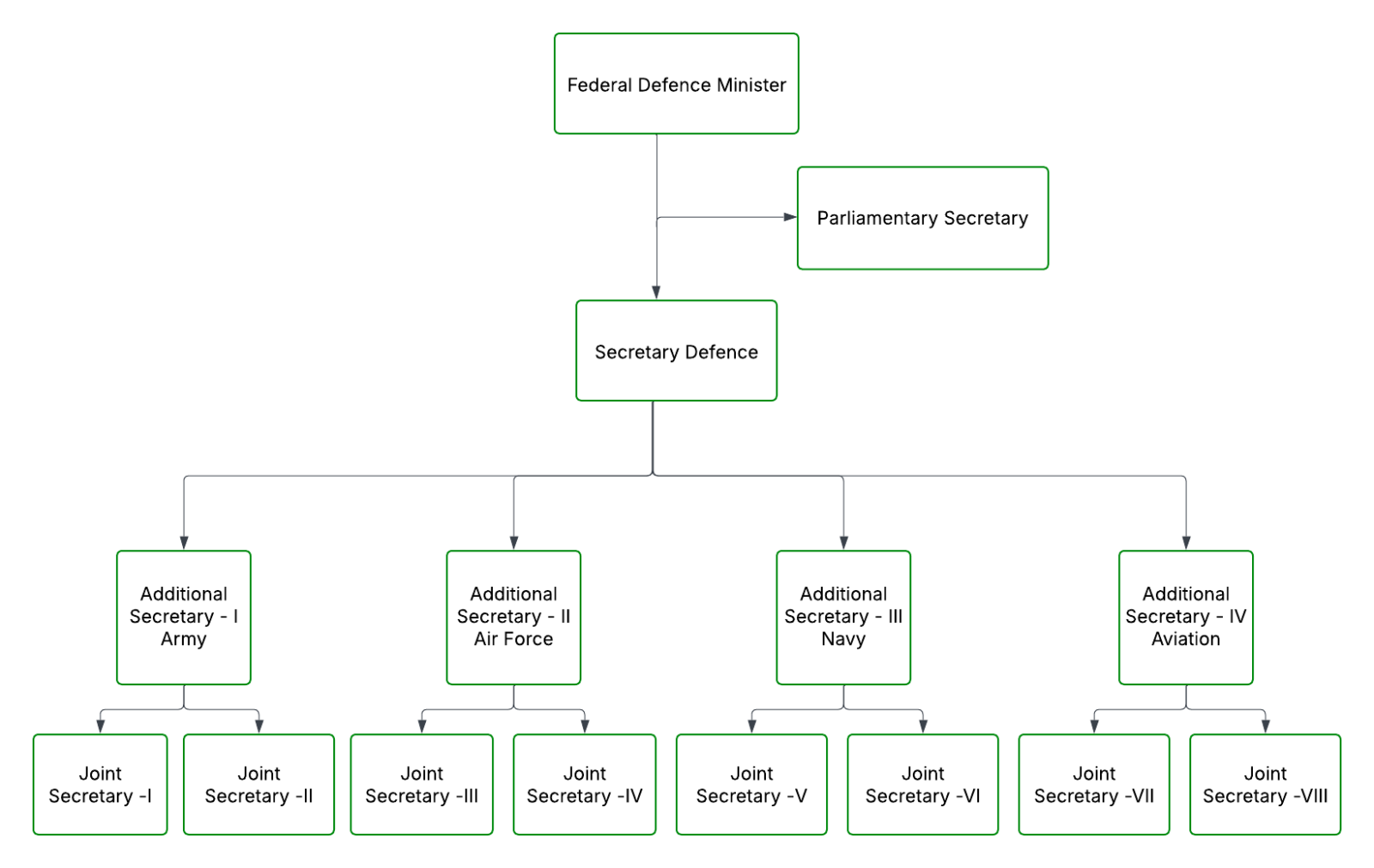
Organogram
Vision, Mission & Values
Ex Officials
Legislation
Recruitment Rules
ATTACHED FORMATIONS
Ministry of Defence
Acts & Ordinances
Rules & Regulations
Projects
PSDP Projects
Media Center
Event Gallery
Press Releases
Public Notice
Careers
Auction
Tenders
External Links
Maps of Pakistan
Employee Welfare
BASIP - Final Investigation Report
SIFC
Flight Inquiry
Downloads
Year Books
Notifications
Circulars
Policies
Contact Us
Address Book
Organogram